 
来源 | 生物世界
撰文丨王聪
编辑丨王多鱼
排版丨水成文
在生命进化的浩瀚画卷中,鲜有生物创新能像有氧呼吸那样深刻地改变生命存在的轨迹。有氧呼吸在数十亿年前出现,利用了富含能量的氧气,进而引发了一系列复杂性的连锁反应,最终导致多细胞生物的崛起。这一进化里程碑与地球大气中氧气含量的重大变化紧密相关。通过优化细胞内电子转移过程的效率,有氧呼吸释放出了前所未有的能量产出,这些生化进步为寒武纪大爆发奠定了基础,这一关键事件见证了生命形式的惊人多样化,复杂的神经系统也在这时期出现。
神经系统对于快速的信息处理和生存行为至关重要,但其对能量的需求极大,给生物体带来了巨大的代谢负担。但有趣的是,这种代谢负担似乎推动了睡眠行为的进化。然而,我们为何必须要睡眠?睡眠行为的生物学起源是什么?直到现在依然是未解之谜。
睡眠是一种在所有动物物种中都得以保留的不可或缺的行为,长期睡眠剥夺会导致死亡。之前的研究认为,睡眠发挥着神经元突触维护以及记忆巩固等功能,但越来越多的证据表明,睡眠的背后有着一个古老的代谢需求。
近日,牛津大学的研究人员在国际顶尖学术期刊 Nature 上发表了题为:Mitochondrial origins of the pressure to sleep 的研究论文。
该研究发现,睡眠压力源自特定脑细胞中线粒体的 ATP 过剩,表明了睡眠或许不只是大脑的休憩,还可能是身体能量供应系统必不可少的维护过程。这一发现为生物体的睡眠驱动力提供了物理层面的解释,并可能重塑我们对睡眠、衰老以及神经系统疾病的认知。

为了全面、无偏倚地探究大脑中可能驱动睡眠需求的分子机制,研究团队对果蝇(常用的睡眠模式动物)进行了研究,对比分析了睡眠充足与睡眠剥夺的果蝇的单细胞转录组特征。
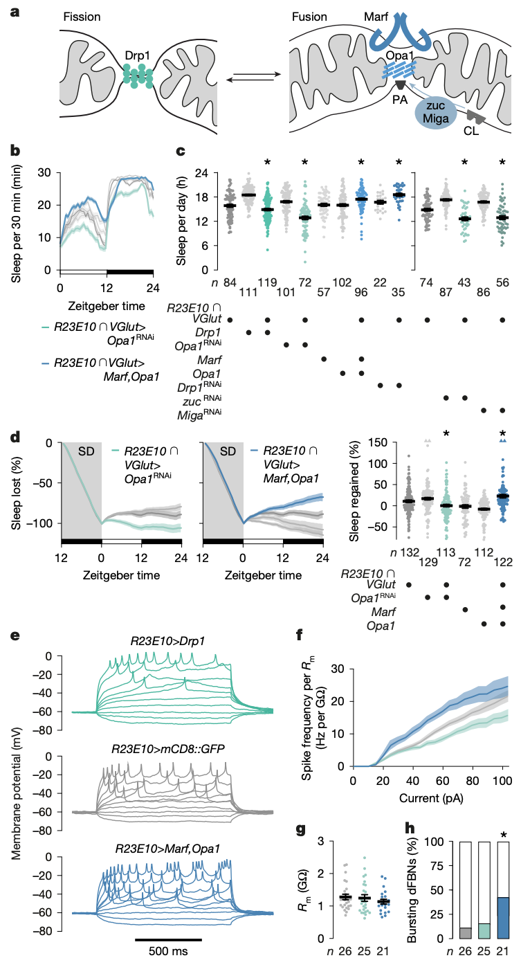
研究发现,在睡眠剥夺后,仅特定投射至中央复合体背扇形体(dorsal fan-shaped body,dFBN)的睡眠调控神经元(而非全脑范围)中出现显著上调的基因转录和表达,而且,这些上调的基因几乎清一色是编码与线粒体呼吸链功能和 ATP 合成相关的蛋白质。这强烈暗示了睡眠不足对这些神经元的能量代谢系统产生了巨大冲击。
研究团队进一步观察了这些受影响的神经元内的线粒体变化——线粒体“碎片化”。具体来说,这些基因表达上调变化伴随着线粒体分裂加剧、线粒体自噬增强,以及线粒体-内质网膜接触位点的增加。此外,线粒体的这些形态学改变可通过恢复睡眠来逆转,而在呼吸链中引入电子泄漏系统则能抑制该现象。
人工干预 dFBN 神经元的线粒体分裂/融合过程会双向调控睡眠:诱导线粒体过度融合可提升神经元兴奋性,增加睡眠时长,而促进线粒体分裂,则降低神经元兴奋性,减少睡眠时长。

线粒体动力学改变睡眠
那么,为什么线粒体的分裂或融合会影响 dFBN 神经元的活动,进而影响睡眠需求呢?
研究团队发现,清醒时(尤其是通过睡眠剥夺而强制清醒),dFBN 神经元活动被抑制,以减少睡眠冲动,但它们仍在继续摄入能量物质,但因为神经元活动低,ATP 消耗减少,线粒体电子漏增加,最终造成神经元内 ATP 浓度反而升高。线粒体碎片化(线粒体分裂增加)、线粒体-内质网接触点增加(利于受损脂质修复)和线粒体自噬增强(清除受损线粒体),都是为了应对这种 ATP 过剩以及潜在的氧化压力的反应。也就是说,线粒体的分裂降低了 dFBN 神经元兴奋性,使其难以启动促睡眠,而线粒体的融合增加了 dFBN 神经元兴奋性,使其启动促睡眠。
研究团队进一步验证,人为解偶联电子传递链与 ATP 合成,让电子传递不完全用于 ATP 合成,能够降低睡眠需求;而通过光控质子泵不依赖电子传递直接合成 ATP ,则增加了睡眠需求。这些结果表明,睡眠或许与衰老类似,是需氧代谢过程中无法避免的生理代偿机制。
这些发现也有助于解释新陈代谢、睡眠和寿命之间众所周知的关联——体型较小的动物每克体重消耗的氧气更多,因此它们往往睡眠时间更长,寿命更短;患有线粒体疾病的人,即使不运动也常常会感到极度疲劳和困倦。
这项研究的意义非凡,首次定位了睡眠压力的核心——投射至中央复合体背扇形体的睡眠调控神经元(dFBN 神经元);解析了线粒体形态动力学(分裂、融合)是调控神经元兴奋性和睡眠需求的关键开关,其背后是线粒体的电子供给和 ATP 需求的匹配问题;揭示了睡眠压力的本质——和衰老一样,可能是需氧代谢带来的一个不可避免的副产物,高效的能量生产需要付出额外维护成本,睡眠可能是关键的维护期;为理解失眠、嗜睡以及轮班工作的健康影响提供了全新的细胞和分子视角,未来或可通过调控特定神经元的线粒体功能和形态来干预睡眠障碍。这些发现也再次证明了线粒体在生物学中的核心地位——它们不仅是能量工厂,更是关键的信息处理器和生命最基本节律(睡眠节律)的调节器。
论文链接:
https://www.nature.com/articles/s41586-025-09261-y
 
                            
 
                             
                             
                     
                     
                 
                         
                 
                         
                 
                    