
基于当前观察,预测铰链物体的的运动,尤其是 part-level 级别的运动,是实现世界模型的关键一步。尽管现在基于 diffusion 的方法取得了很多进展,但是这些方法存在处理效率低,同时缺乏三维感知等问题,难以投入真实环境中使用。
清华大学联合北京大学提出了第一个基于重建模型的 part-level 运动的建模——PartRM。用户给定单张输入图像和对应的 drag ,PartRM 能生成观测物体未来状态的三维表征,使得生成数据能够真正服务于机器人操纵等任务。实验证明 PartRM 在生成结果上都取得了显著的提升。该研究已入选 CVPR 2025。

- 论文题目:PartRM: Modeling Part-Level Dynamics with Large Cross-State Reconstruction Model
 - 论文主页:https://partrm.c7w.tech/
 - 论文链接:https://arxiv.org/abs/2503.19913
 - 代码链接:https://github.com/GasaiYU/PartRM
 
研究动机
世界模型是一种基于当前观察和动作来预测未来状态的函数。该模型的研发使得计算机能够理解物理世界中的复杂规律,在机器人等领域得到了广泛应用。近期,对 part-level 的动态建模的兴趣日益增长,给定当前时刻的观察并给与用户给定的拖拽,预测下一时刻的铰链物体各个部件的运动受到越来越多的关注,这种类型的世界模型对于需要高精度的任务,例如机器人的操纵任务等,具有重要的意义。
然而,我们对这个充满前景的领域的调研表明,目前的前沿研究(如 Puppet-Master)通过对预训练的大规模视频扩散模型进行微调,以实现增加拖拽控制的功能。尽管这种方法有效地利用了预训练过程中学习到的丰富运动模式,但在实际应用中仍显不足。其中一个主要局限是它仅输出单视角视频作为表示,而模拟器需要三维表示来从多个视角渲染场景。此外,扩散去噪过程可能需要几分钟来模拟单个拖拽交互,这与为操作策略(Manipulation Policies)提供快速试错反馈的目标相悖。
因此,我们需要采用三维表征,为了实现从输入单视角图像的快速三维重建,我们利用基于三维高斯泼溅(3DGS)的大规模重建模型,这些模型能以前馈方式从输入图像预测三维高斯泼溅,使重建时间从传统优化方法所需的几分钟减少到仅需几秒钟。同时,通过将用户指定的拖拽信息加入到大规模三维重建网络中,我们实现了部件级别的动态建模。在这个问题中,我们认为联合建模运动和几何是至关重要的,因为部件级运动本质上与每个部件的几何特性相关联(例如,抽屉在打开时通常沿其法线方向滑动)。这种集成使我们能够实现更真实和可解释的部件级动态表示。
同时,由于我们是第一个做这个任务的,在这个任务上缺少相关的数据集,因此我们基于 PartNet- Mobility 构建了PartDrag-4D数据集,并在这个数据集上建立了衡量对部件级别动态建模的基准(Benchmark),实验结果表明,我们的方法在定量和定性上都取得了最好的效果。

PartDrag-4D 数据集的构建

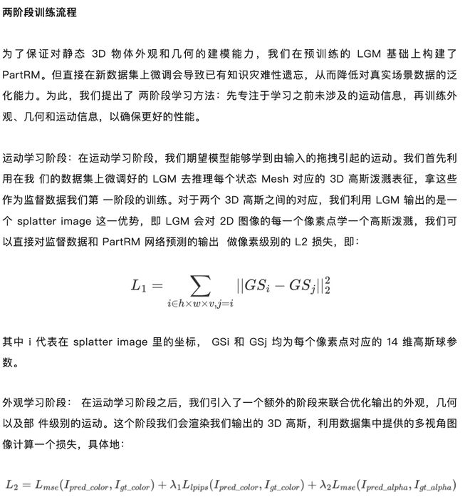
PartRM 方法
方法概览


图像和拖拽的预处理
图像预处理:由于我们的主网络是基于 LGM 设计的, LGM 需要多视角的图像作为输入,所以我们需要将输入的单视角图像变成多视角,我们利用多视角图像生成网络 Zero123++,为了使得 Zero123++ 生成的图像质量更高,我们会在训练集上对其进行微调。

拖拽传播:如果用户只输入一个拖拽,后续网络可能会对拖拽的区域产生幻觉从而出错,因此我们需要对拖拽进行传播到需要被拖拽部分的各个区域,使得后续网络感知到需要被拖拽的区域,为此我们设计了一个拖拽传播策略。如图所示,我们首先拿用户给定的拖拽的起始点输入进 Segment Anything 模型中得到对应的被拖拽区域的掩码,然后在这个掩码区域内采样一些点作为被传播拖拽的起始点,这些被传播的拖拽的强度和用户给定的拖拽的强度一样。尽管在拖动强度大小的估计上可能存在不准确性,我们后续的模型仍然足够稳健,能够以数据驱动的方式学习生成预期的输出。
拖拽嵌入



实验结果
实验设置
我们在两个数据集上来衡量我们提出的 PartRM 方法,这两个数据集包括我们提出的 PartDrag-4D 数据集以及通用数据集 Objaverse-Animation-HQ。因为 Objaverse-Animation-HQ 数据量比较大,我们只从其中采样 15000 条数据,然后手动拆分训练集和测试集。验证时,我们对输出的 3D 高斯渲染 8 个不同的视角,在这 8 个视角上算 PSNR ,SSIM 和 LPIPS 指标。
我们选用 DragAPart , DiffEditor 和 Puppet-Master 作为我们的 baseline。对于不需要训练的 DiffEditor 方法,我们直接拿它官方的训练权重进行推理。对于需要训练的 DragAPart 和 Puppet-Master,我们在训练集上对他们进行微调。
由于现有的方法只能输出 2D 图像,不能输出 3D 表征,为了和我们的任务对齐,我们设计了两种方法。第一种称为 NVS-First,即我们首先对输入的单视角图像利用 Zero123++ 生成多视角图像,再分别对每个视角结合每个视角对应的拖拽进行推理,生成对应的图像后再进行 3D 高斯重建;第二种称为 Drag-First,
即我们首先先对输入视角进行拖拽,然后对生成的结果利用 Zero123++ 进行多视角生成,最后进行 3D 高斯重建。我们采用了两种 3D 高斯重建方法,第一种为直接用 LGM (下图中两个时间的第一个)进行重建,第二种利用基于优化的 3D 高斯泼溅进行重建(下图中两个时间的第二个)。
定性比较


在视觉效果方面, PartRM 通过对外观,几何和运动的联合建模,能够在抽屉开合等场景中生成物理合理的三维表征。相比之下, DiffEditor 由于缺乏三维感知,导致部件形变错位; DragAPart 虽然能够处理简单的关节运动,但在生成微波门板时出现了明显的伪影等问题,同时在通用数据集上表现不佳;Puppet- Master 在外观的时间连续性和运动部分的建模方面表现不佳。

在 in the wild 质量方面,我们从互联网上采了一些数据,手动设置拖拽,利用我们在 PartDrag-4D 上训练好的 PartRM 进行推理。图中可以看到,我们的方法在一些和训练数据分布差别不大的数据上可以取得较好的效果;但是在一些分布差别较大的数据上效果欠佳。
定量比较

定量评估中, PartRM 在 PSNR、SSIM、 LPIPS 指标上较基线模型均有提升;同时大幅提升了生成效率, PartRM 仅需 4 秒即可完成单次生成,而传统方案需分步执行 2D 形变与三维重建。
总结
本文介绍了 PartRM ,一种同时建模外观、几何和部件级运动的新方法。为了解决 4D 部件级运动学习中的数据稀缺问题,我们提出了 PartDrag-4D 数据集,提供了部件级动态的多视角图像。实验结果表明,我们的方法在部件运动学习上优于以往的方法,并且可应用于具身 AI 任务。然而,对于与训练分布差异较大的关节数据,可能会遇到挑战。
                            