
新智元报道
编辑:编辑部 HYZ
就在刚刚,网上已经出现了一波复现 DeepSeek 的狂潮。UC 伯克利、港科大、HuggingFace 等纷纷成功复现,只用强化学习,没有监督微调,30 美元就能见证「啊哈时刻」!全球 AI 大模型,或许正在进入下一分水岭。
这些天,硅谷彻底处于中国公司带来的大地震余波中。
全美都在恐慌:是否全球人工智能的中心已经转移到了中国?
就在这当口,全球复现 DeepSeek 的一波狂潮也来了。
诚如 LeCun 所言:「这一次,正是开源对闭源的胜利!」

在没有顶级芯片的情况下,以极低成本芯片训出突破性模型的 DeepSeek,或将威胁到美国的 AI 霸权。 大模型比拼的不再是动辄千万亿美元的算力战。 OpenAI、Meta、谷歌这些大公司引以为傲的技术优势和高估值将会瓦解,英伟达的股价将开始动摇。
种种这些观点和讨论,让人不禁怀疑:数百亿美元支出,对这个行业真的必要吗?甚至有人说,中国量化基金的一群天才,将导致纳斯达克崩盘。
从此,大模型时代很可能会进入一个分水岭:超强性能的模型不再独属于算力巨头,而是属于每个人。
30 美金,就能看到「啊哈」时刻
来自 UC 伯克利博士生潘家怡和另两位研究人员,在 CountDown 游戏中复现了 DeepSeek R1-Zero。
他们表示,结果相当出色!
实验中,团队验证了通过强化学习 RL,3B 的基础语言模型也能够自我验证和搜索。
更令人兴奋的是,成本不到 30 美金(约 217 元),就可以亲眼见证「啊哈」时刻。

这个项目叫做 TinyZero,采用了 R1-Zero 算法——给定一个基础语言模型、提示和真实奖励信号,运行强化学习。
然后,团队将其应用在 CountDown 游戏中(这是一个玩家使用基础算术运算,将数字组合以达到目标数字的游戏)。
模型从最初的简单输出开始,逐步进化出自我纠正和搜索的策略。
在以下示例中,模型提出了解决方案,自我验证,并反复纠正,直到解决问题为止。

在消融实验中,研究人员运行了 Qwen-2.5-Base(0.5B、1.5B、3B、7B 四种参数规模)。
结果发现,0.5B 模型仅仅是猜测一个解决方案然后停止。而从 1.5B 开始,模型学会了搜索、自我验证和修正其解决方案,从而能够获得更高的分数。
他们认为,在这个过程,基础模型的是性能的关键。

他们还验证了,额外的指令微调(SFT)并非是必要的,这也印证了 R1-Zero 的设计决策。

这是首个验证 LLM 推理能力的实现可以纯粹通过 RL,无需监督微调的开源研究
基础模型和指令模型两者区别:
-
指令模型运行速度快,但最终表现与基础模型相当
-
指令输出的模型更具结构性和可读性

此外,他们还发现,具体的 RL 算法并不重要。PPO、GRPO、PRIME 这些算法中,长思维链(Long CoT)都能够涌现,且带来不错的性能表现。

而且,模型在推理行为中非常依赖于具体的任务:
-
对于 Countdow 任务,模型学习进行搜索和自我验证
-
对于数字乘法任务,模型反而学习使用分布规则分解问题,并逐步解决

苹果机器学习科学家 Yizhe Zhang 对此表示,太酷了,小到 1.5B 的模型,也能通过 RL 涌现出自我验证的能力。

7B 模型复刻,结果令人惊讶
港科大助理教授何俊贤的团队(共同一作黄裕振、Weihao Zeng),只用了 8K 个样本,就在 7B 模型上复刻出了 DeepSeek-R1-Zero 和 DeepSeek-R1 的训练。
结果令人惊喜——模型在复杂的数学推理上取得了十分强劲结果。


项目地址:https://github.com/hkust-nlp/simpleRL-reason
他们以 Qwen2.5-Math-7B(基础模型)为起点,直接对其进行强化学习。
整个过程中,没有进行监督微调(SFT),也没有使用奖励模型。
最终,模型在 AIME 基准上实现了 33.3% 的准确率,在 AMC 上为 62.5%,在 MATH 上为 77.2%。
这一表现不仅超越了 Qwen2.5-Math-7B-Instruct,并且还可以和使用超过 50 倍数据量和更复杂组件的 PRIME 和 rStar-MATH 相媲美!


其中,Qwen2.5-7B-SimpleRL-Zero 是在 Qwen2.5-Math-7B 基础模型上仅使用纯 PPO 方法训练的,仅采用了 MATH 数据集中的 8K 样本。
Qwen2.5-7B-SimpleRL 则首先通过 Long CoT 监督微调(SFT)作为冷启动,然后再进行强化学习。
在这两种方法中,团队都只使用了相同的 8K MATH 样本,仅此而已。
大概在第 44 步的时候,「啊哈时刻」出现了!模型的响应中,出现了自我反思。

并且,在这个过程中,模型还显现了更长的 CoT 推理能力和自我反思能力。

在博客中,研究者详细剖析了实验设置,以及在这个强化学习训练过程中所观察到的现象,例如长链式思考(CoT)和自我反思机制的自发形成。
与 DeepSeek R1 类似,研究者的强化学习方案极其简单,没有使用奖励模型或 MCTS(蒙特卡洛树搜索)类技术。
他们使用的是 PPO 算法,并采用基于规则的奖励函数,根据生成输出的格式和正确性分配奖励:
-
如果输出以指定格式提供最终答案且正确,获得 +1 的奖励
-
如果输出提供最终答案但不正确,奖励设为-0.5
-
如果输出未能提供最终答案,奖励设为-1
该实现基于 OpenRLHF。初步试验表明,这个奖励函数有助于策略模型快速收敛,产生符合期望格式的输出。
第一部分:SimpleRL-Zero(从头开始的强化学习)
接下来,研究者为我们分享了训练过程动态分析和一些有趣的涌现模式。
训练过程动态分析
如下所示,所有基准测试的准确率在训练过程中都在稳步提高,而输出长度则呈现先减少后逐渐增加的趋势。
经过进一步调查,研究者发现,Qwen2.5-Math-7B 基础模型在初始阶段倾向于生成大量代码,这可能源于模型原始训练数据的分布特征。
输出长度的首次下降,是因为强化学习训练逐渐消除了这种代码生成模式,转而学会使用自然语言进行推理。
随后,生成长度开始再次增加,此时出现了自我反思机制。

训练奖励和输出长度

基准测试准确率(pass@1)和输出长度
自我反思机制的涌现
在训练到第 40 步左右时,研究者观察到:模型开始形成自我反思模式,这正是 DeepSeek-R1 论文中所描述的「aha moment」(顿悟时刻)。

第二部分:SimpleRL(基于模仿预热的强化学习)
如前所述,研究者在进行强化学习之前,先进行了 long CoT SFT 预热,使用了8,000 个从 QwQ-32B-Preview 中提取的 MATH 示例响应作为 SFT 数据集。
这种冷启动的潜在优势在于:模型在开始强化学习时已具备 long CoT 思维模式和自我反思能力,从而可能在强化学习阶段实现更快更好的学习效果。

与 RL 训练前的模型(Qwen2.5-Math-7B-Base + 8K QwQ 知识蒸馏版本)相比,Qwen2.5-7B-SimpleRL 的平均性能显著提升了 6.9 个百分点。
此外,Qwen2.5-7B-SimpleRL 不仅持续优于 Eurus-2-7B-PRIME,还在 5 个基准测试中的 3 个上超越了 Qwen2.5-7B-SimpleRL-Zero。
训练过程分析

训练奖励和输出长度

基准测试准确率(pass@1)和输出长度
Qwen2.5-SimpleRL 的训练动态表现与 Qwen2.5-SimpleRL-Zero 相似。
有趣的是,尽管研究者先进行了 long CoT SFT,但在强化学习初期仍然观察到输出长度减少的现象。
他们推测,这可能是因为从 QwQ 提取的推理模式不适合小型策略模型,或超出了其能力范围。
因此,模型选择放弃这种模式,转而自主发展新的长链式推理方式。
最后,研究者用达芬奇的一句话,对这项研究做了总结——
简约,便是最终极的精致。

完全开源复刻,HuggingFace 下场了
甚至,就连全球最大开源平台 HuggingFace 团队,今天官宣复刻 DeepSeek R1 所有 pipeline。
复刻完成后,所有的训练数据、训练脚本等等,将全部开源。

这个项目叫做 Open R1,当前还在进行中。发布到一天,星标冲破 1.9k,斩获 142 个 fork。

项目地址:https://github.com/huggingface/open-r1
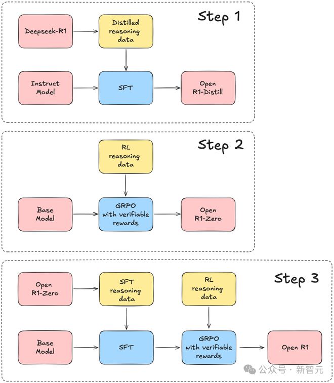
研究团队以 DeepSeek-R1 技术报告为指导,将整个复刻过程划分为三个关键步骤。
-
步骤 1:通过从 DeepSeek-R1 蒸馏高质量语料库,复现 R1-Distill 模型。
-
步骤 2:复现 DeepSeek 用于创建 R1-Zero 的纯强化学习(RL)流程。这可能需要为数学、推理和代码任务策划新的大规模数据集。
-
步骤 3:展示我们如何通过多阶段训练,从基础模型发展到经过 RL 调优的模型。

从斯坦福到 MIT,R1 成为首选
一个副业项目,让全世界科技大厂为之惶恐。
DeepSeek 这波成功,也成为业界的神话,网友最新截图显示,这款应用已经在 APP Store「效率」应用榜单中挤进前三。

在 Hugging Face 中,R1 下载量直接登顶,另外 3 个模型也霸占着热榜。

a16z 合伙人 Anjney Midha 称,一夜之间,从斯坦福到 MIT,DeepSeek R1 已经成为美国顶尖高校研究人员「首选模型」。

还有研究人员表示,DeepSeek 基本上取代了我用 ChatGPT 的需求。

中国 AI,这一次真的震撼了世界。
参考资料:
